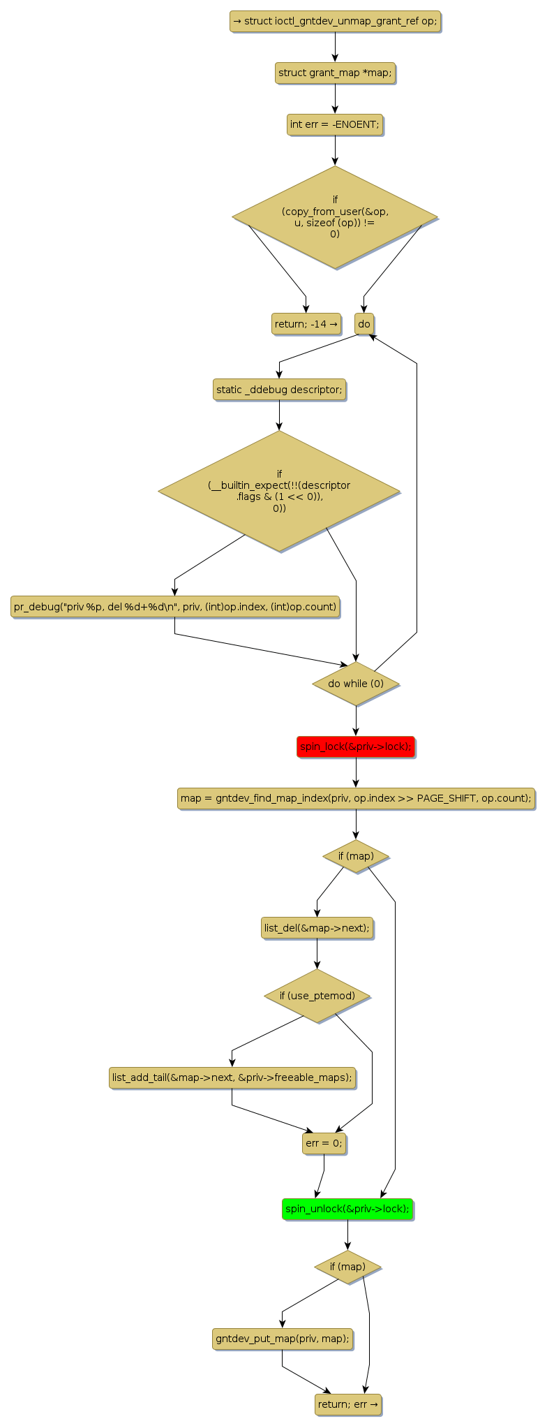
Instance Verification Kit (IVK)
spin lock @ [15340+23+/linux-3.19-rc1/drivers/xen/gntdev.c]
Instance Signature: lock
|
The Matching Pair Graph:
|
|
Function Name
|
Control Flow Graph (CFG)
|
Events Flow Graph (EFG)
|
Source Correspondence
|
|
gntdev_ioctl_unmap_grant_ref
|
|
|
[15007+28+/linux-3.19-rc1/drivers/xen/gntdev.c]
|